jinnianhui今年会
设为首页
|
加入收藏
主站首页
首页
部门简介
部门职责
科室设置
规章制度
新闻动态
信息公开
党务公开
校务公开
资源下载
通知公告
规章制度
当前位置:
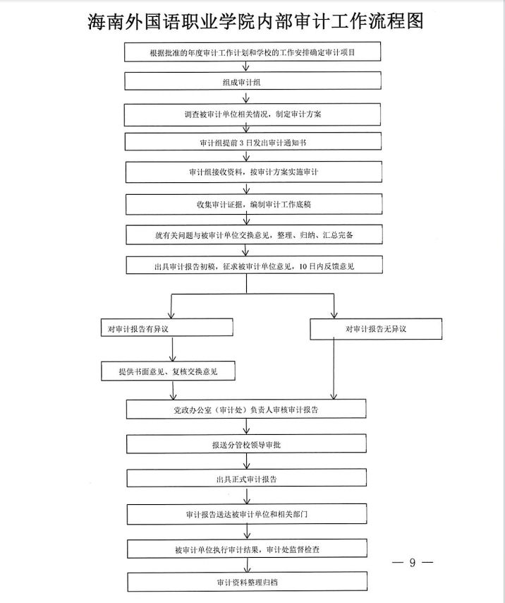
首页
>>
规章制度
>> 正文
(正式发文盖章版)jinnianhui今年会关于印发《jinnianhui今年会内部审计工作暂行规定》的通知
日期: 2024-10-10 信息来源: 点击数:
版权所有:jinnianhui今年会 党政办公室 Copyright (C) 2010 Hainan College Of Foreign Studies