jinnianhui今年会
语种选择
English
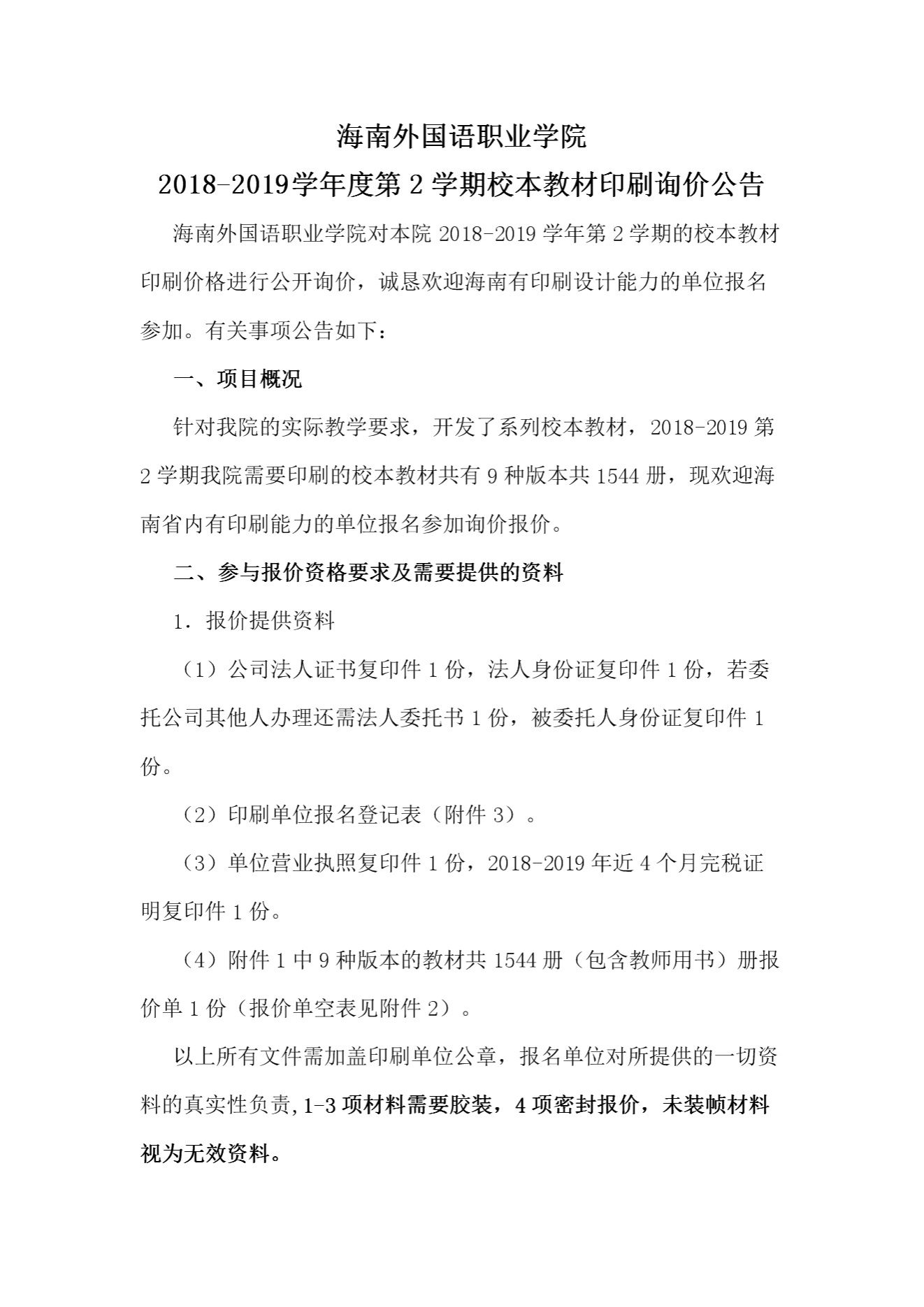
学校概况
学校简介
现任领导
校园风光
发展规划
机构设置
专家队伍
招生就业
招生信息网
就业信息网
合作交流
媒体聚焦
信息公开
学院章程
通知公告
信息公开
学院章程
通知公告
通知公告
当前位置是:
首页
->
信息公开
->
通知公告
->
正文
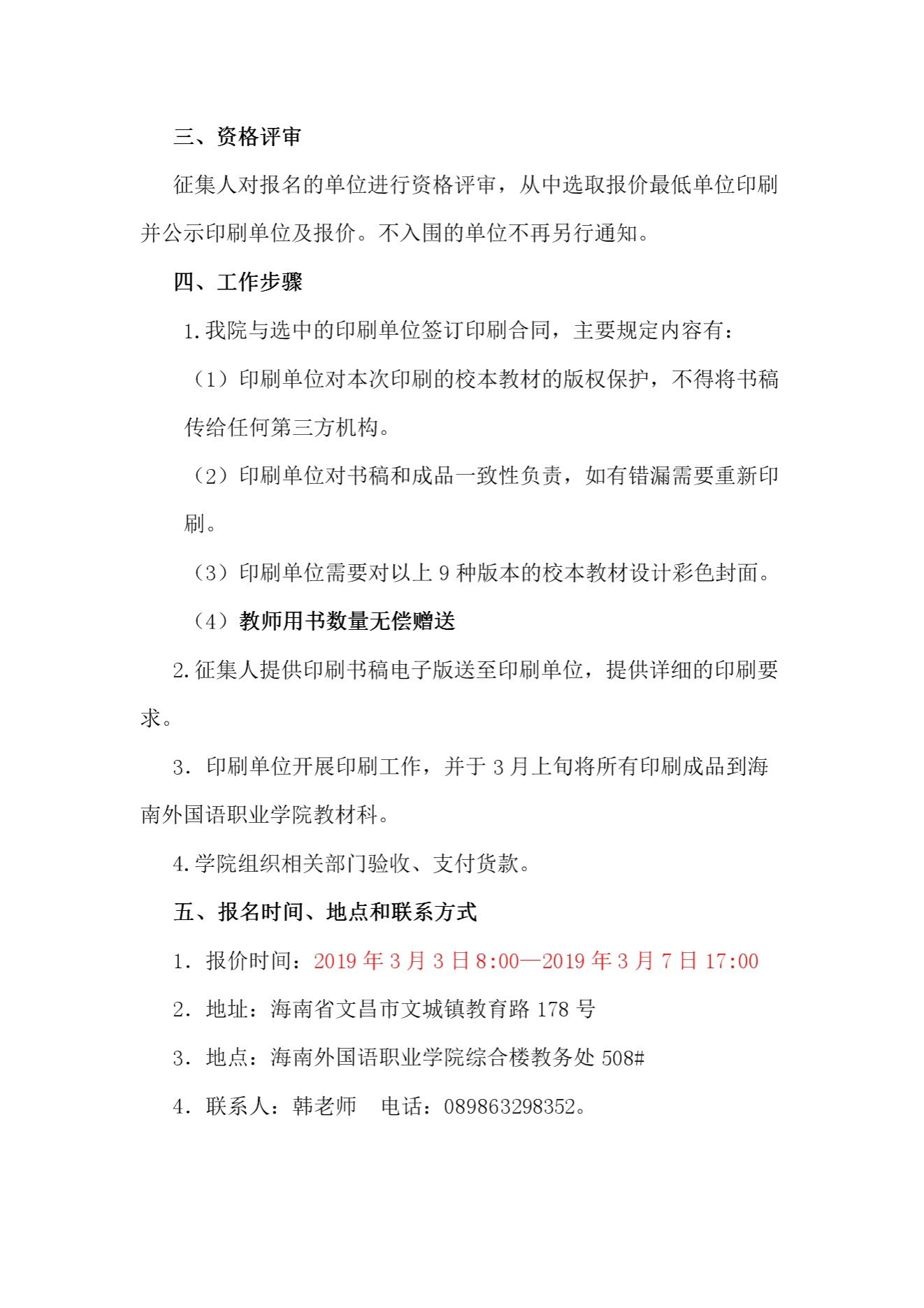
jinnianhui今年会2018-2019学年度第2学期校本教材询价公告
作者: 发布时间:2019-03-04 00:00:00
下载附件:
附件1
附件2
附件3
上一篇:
jinnianhui今年会“国际商务综合教学示范中心电脑桌椅、实训中心文化墙”项目市场价格调研公告
下一篇:
jinnianhui今年会2018-2019学年度第二学期法定节假日带班值守及周末住校领导安排表