jinnianhui今年会
语种选择
English
学校概况
学校简介
现任领导
校园风光
发展规划
机构设置
专家队伍
招生就业
招生信息网
就业信息网
合作交流
媒体聚焦
信息公开
学院章程
通知公告
信息公开
学院章程
通知公告
通知公告
当前位置是:
首页
->
信息公开
->
通知公告
->
正文
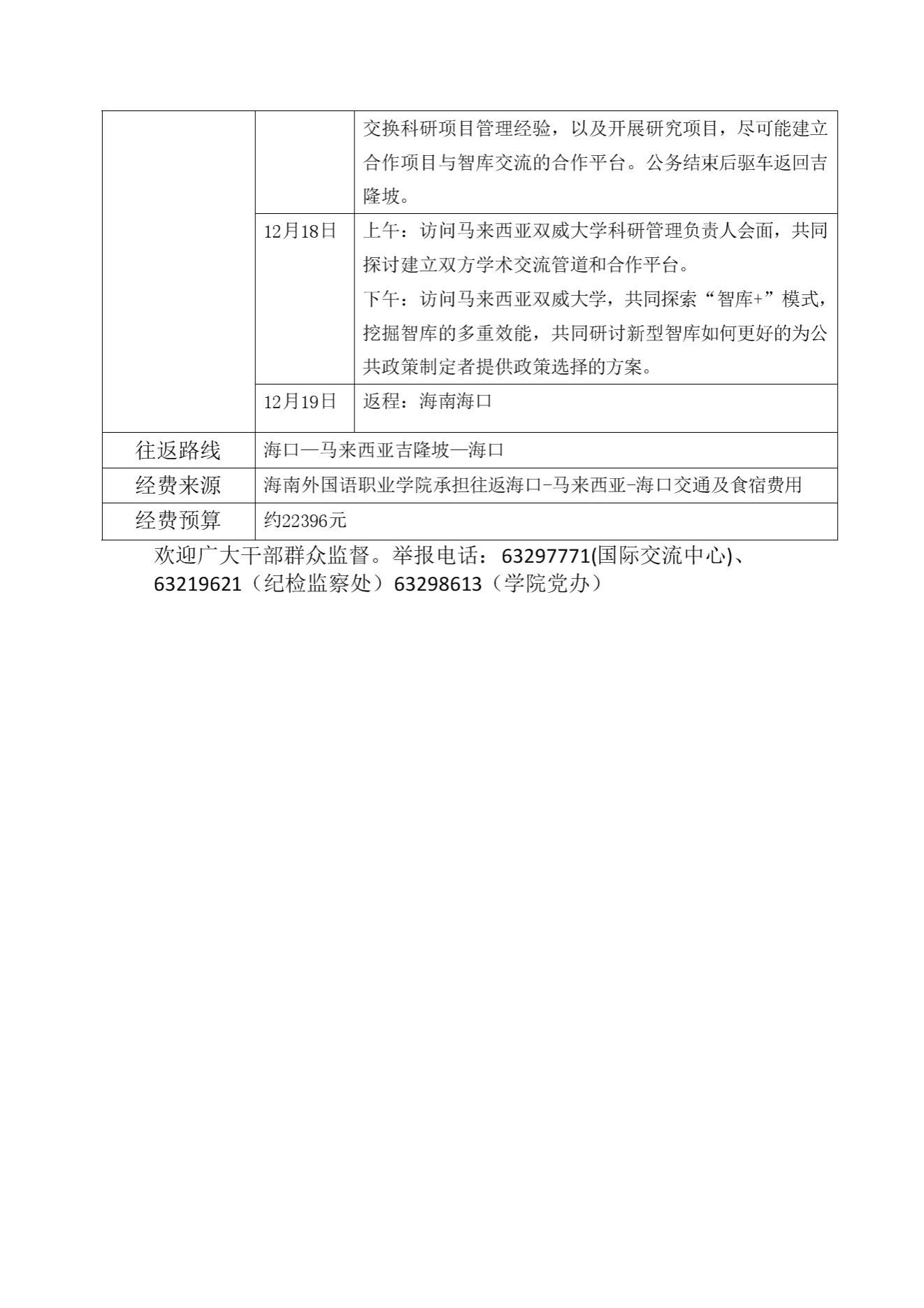
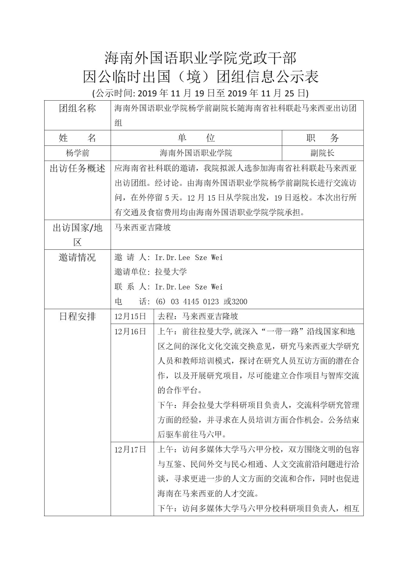
党政干部因公临时出国(境)团组信息公示表
作者: 发布时间:2019-11-20 00:00:00
上一篇:
公告
下一篇:
党政干部因公临时出国(境)团组信息公示表