jinnianhui今年会
语种选择
English
学校概况
学校简介
现任领导
校园风光
发展规划
机构设置
专家队伍
招生就业
招生信息网
就业信息网
合作交流
媒体聚焦
信息公开
学院章程
通知公告
专题专栏
中国共产党jinnianhui今年会第二次党员大会
全国职业教育活动周暨全国职业院校技能大赛
能力提升建设年专栏
语言文字工作
学习贯彻习近平新时代中国特色社会主义思想主题教育
海南省高水平职业院校和专业“双高”建设专题网站
学习贯彻党的二十届三中全会专栏
全国职业教育活动周暨全国职业院校技能大赛
当前位置是:
首页
->
专题专栏
->
全国职业教育活动周暨全国职业院校技能大赛
->
正文
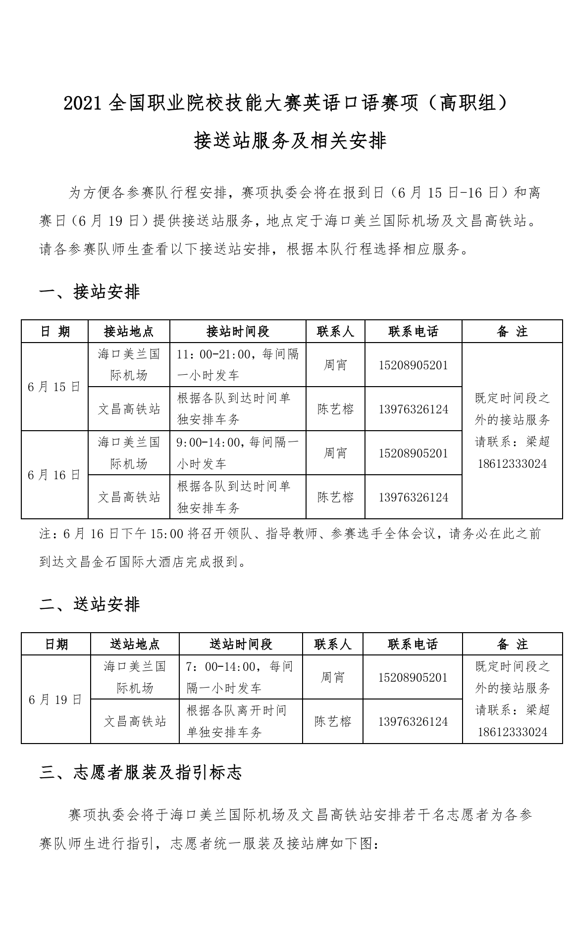
【英语口语比赛专题】接送站服务及相关安排-2021全国职业院校技能大赛英语口语赛项(高职组)
作者: 发布时间:2021-06-14 00:00:00
上一篇:
【英语口语比赛专题】全国英语口语比赛倒计时 海外院全力做好各项筹备工作
下一篇:
我院“导游大师联合工作室”揭牌