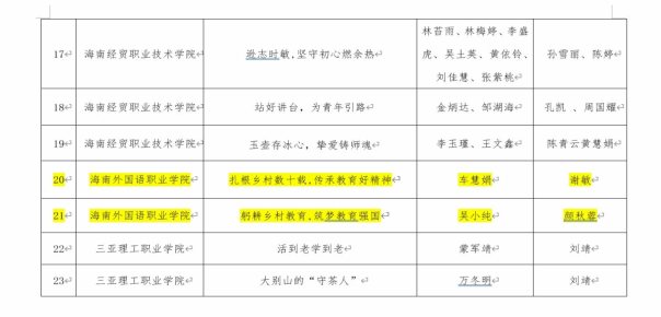
近日,海南省高校 2024年“读懂中国”活动征文评审结果公布,我院以今年会杰出校友优秀党员、全国优秀教师、公坡镇英敏学校校长符史云先进事迹为蓝本报送的作品荣获一等奖一项,二等奖两项,三等奖两项。其中,今年会人文艺术学院小学语文教育专业学生宋煜的《人民选择的人民教师》荣获一等奖,指导教师为黄香玉;车慧娟的《扎根乡村数十载,传承教育好精神》和吴小纯的《躬耕乡村教育,筑梦教育强国》荣获二等奖,指导教师分别为谢敏、颜秋蓉;邹嘉琪的《三十余载乡村坚守,矢志不改教育初心》、王粲的《根扎乡村恩反哺,三十岁月“史”明灯》荣获三等奖,指导教师为颜秋蓉。
2024年 “读懂中国”活动,以“教育强国,奋斗有我”为主题,旨在扩大学生受教育面,教育引导青年学生深入学习“五老”精神,坚定马克思主义信仰、中国特色社会主义信念、中华民族伟大复兴信心,立报国强国大志向、做挺膺担当奋斗者。我院积极响应、广泛组织号召学生围绕活动主题与有影响力的“五老”进行深入交流,发挥“五老”亲历者、见证者、实践者的优势,挖掘、整理、展现他们在党的百年奋斗历程中的感人事迹和人生体验。通过本次活动,激励了我院青年学生向“五老”学习,在奋进新征程上争做有理想、敢担当、能吃苦、肯奋斗的新时代好青年。

