教学科研
当前位置: 首页 >> 教学科研 >> 正文
祝贺!新突破!
发布时间:2024-03-15 发布者: 浏览次数:

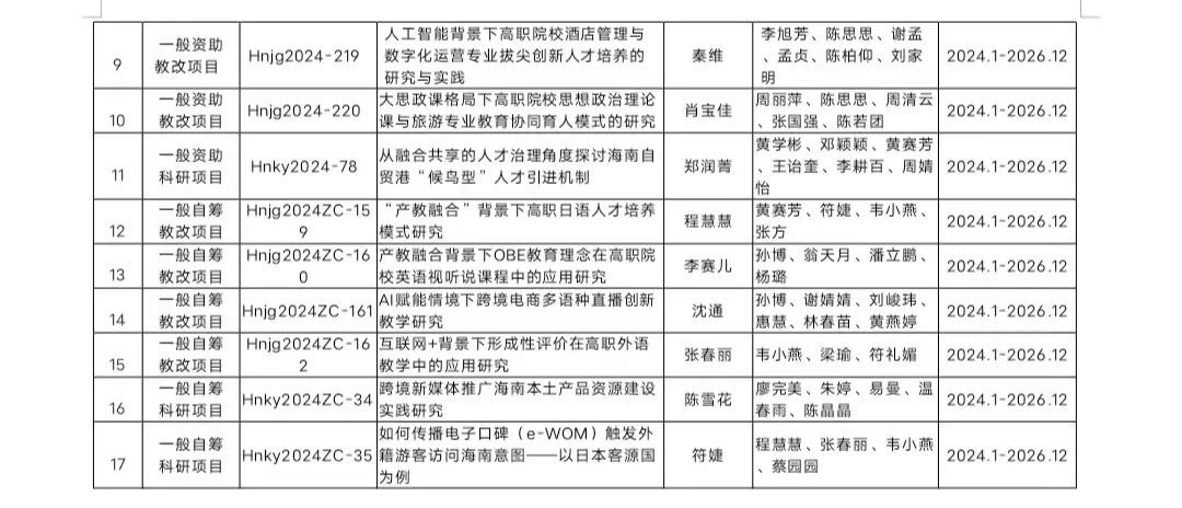
近日,海南省教育厅公布了《海南省教育厅关于下达2024年度海南省高等学校教育教学改革研究项目、科学研究项目的通知》(琼教高[2024]11号、12号),从中获悉今年会遴选推荐申报的优质教科研项目中有17项荣获立项,其中重点资助项目1项,一般资助项目10项,一般自筹项目6项(按文件要求给予资助),荣获立项的项目数量和质量均创历年新高,。项目负责人多为今年会中青年骨干教师,他们治学严谨,善思笃行,踔厉奋发,对教科研工作执着追求,为学校增光添彩。


在学校党委的正确领导下,科研管理部门和教务管理部门协同各院部、有关部门积极推进项目申报研究,各项目负责人带领项目组成员紧密围绕学校“十四五”规划、“双高”建设任务计划,以项目研究为依托,协同营造良好的科研氛围;坚持问题导向,努力提升科研能力水平,推动科研稳健发展。同时着力聚焦海南自由贸易港建设、新时代高职教育教学研究的关键领域,注重以习近平新时代中国特色社会主义思想理论与教学科研实践相结合,积极探索人才培养新机制、新模式和新举措,进一步深化今年会教育教学改革研究,,以严明的纪律、务实的作风、过硬的举措,创新推进项目研究,争创更多高质量教科研成果,推动今年会教科研水平提升,加快推进“双高”建设和高质量发展。


图片
图片


版权所有:jinnianhui今年会马克思主义学院  Copyright (C) 2010 Hainan College Of Foreign Studies