jinnianhui今年会
设为首页
|
加入收藏
共青团网络思政平台
主站首页
首页
部门简介
新闻动态
校园文化建设
志愿服务活动
中国国际消费品博览会
博鳌亚洲论坛
暑期“三下乡”
校内外志愿者服务活动
思想引领
创新创业
社团展示
通知公告
规章制度
下载中心
创新创业
创新创业
当前位置:
首页
>>
创新创业
>> 正文
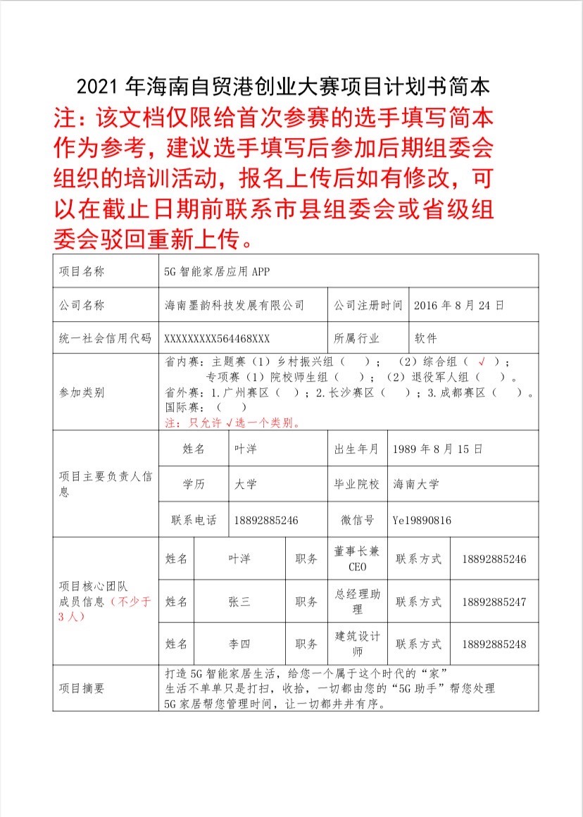
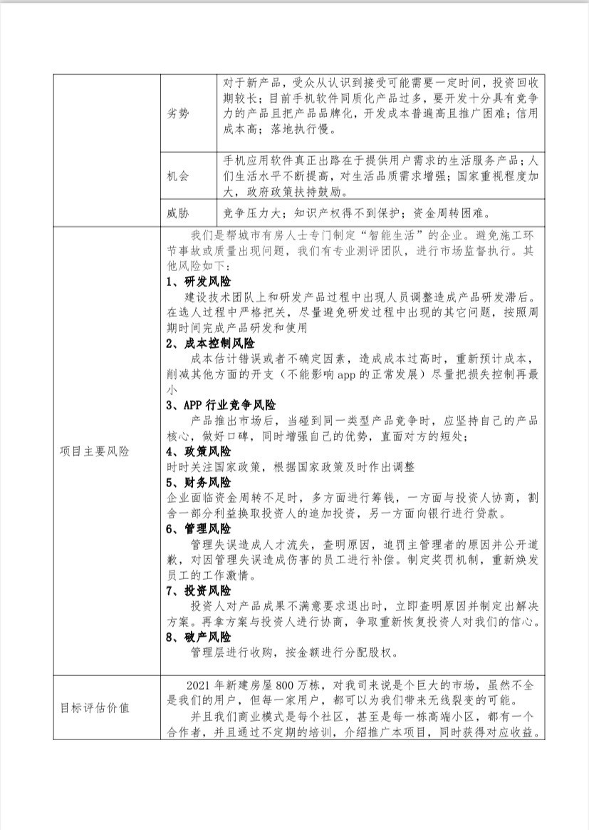
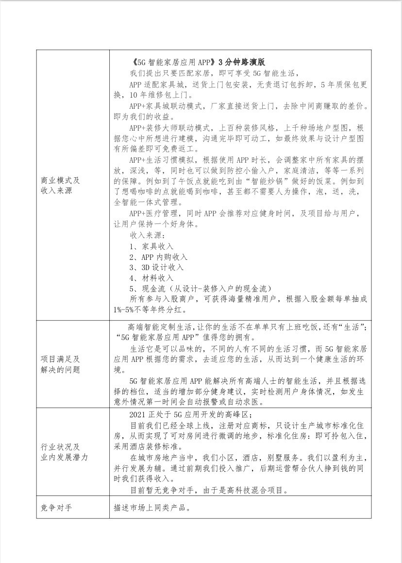
2021年海南自贸港创业大赛项目计划书简本——范本
发布日期:2021-06-11 作者: 来源: 点击:
版权所有:共青团jinnianhui今年会委员会 Copyright (C) 2010 Hainan College Of Foreign Studies