jinnianhui今年会
设为首页
加入收藏
主站首页
首页
学院概况
学院简介
组织机构
师资队伍
专业设置
党团建设
党建工作
团学工作
教学科研
教科研活动
教科研制度
招生就业
招生信息
实习就业材料下载专区
毕业生风采
文件专栏
教师专栏
学生专栏
通知公告
通知公告
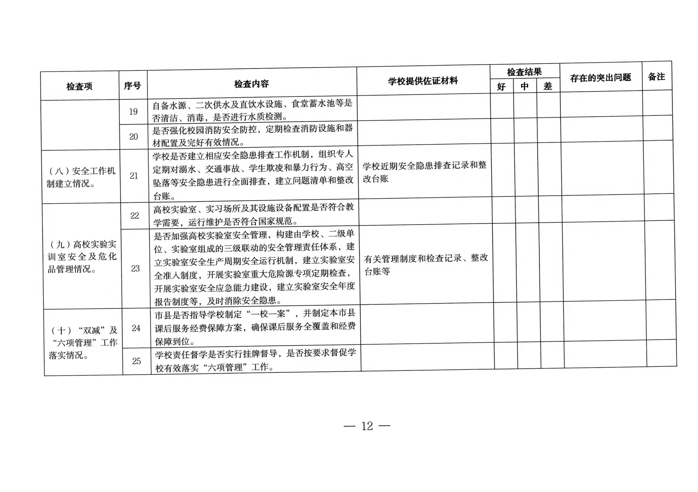
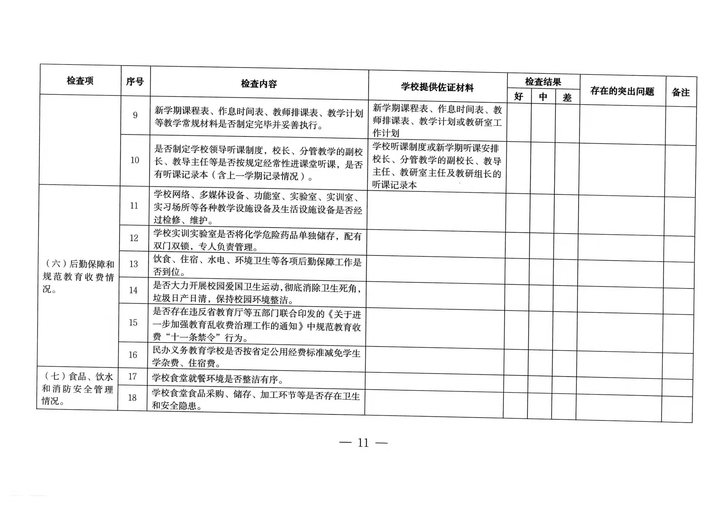
海南省教育厅关于印发《海南省2022年春季开学督导检查工作方案》的通知
发布日期:2022-02-24 浏览次数: